欢迎进入泰州职业技术学院 今天是:

综合新闻

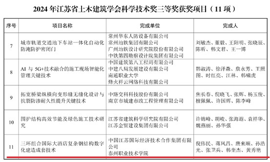
我院校企合作成果荣获江苏省土木建筑学会科学技术奖三等奖

时间:2024-11-12 供稿单位:建工院 点击:37

11月11日,江苏省土木建筑学会公布了《关于2024年“江苏省土木建筑学会科学技术奖”获奖项目的表彰决定》,我院与中国江苏国际经济技术合作集团有限公司合作的项目“三环组合国际大酒店复杂钢结构数字化建造成套技术”荣获三等奖。

该项成果为我院蒋凤昌教授带领团队服务于泰州天禄湖国际大酒店项目的科技服务成果。团队成员还包括钱军、姜荣斌、刘远洋等老师。该成果助力支撑省发改委项目“江苏省复杂项目绿色建造BIM技术应用工程研究中心”建设,为我院智改数转、科教融汇贡献力量。




Add:江苏省泰州市医药高新区天星路8号
Tel:0523-86662914
Copyright © 泰州职业技术学院党委宣传部 All Rights Reserved | 苏公网安备 32120502010055号 | 苏ICP备15055167号-1